省重点实验室

省重点实验室

当前位置: 首页 >> 正文

关于2025年度安徽省皖西南生物多样性保护与特色资源利用重点实验室开放课题拟立项项目公示

发布日期:2025-12-29    作者:     来源:     点击:

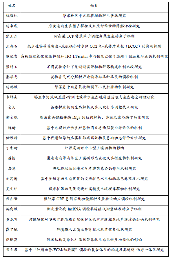
根据《365英国上市公司在线科研平台开放课题管理办法(暂行)》有关规定,经个人申请、专家评审和学院学术委员会审议,现将2025年度拟立项的安徽省皖⻄南生物多样性保护与特色资源利用重点实验室开放基金项目予以公示。

公示时间:2025年12月29日-2025年12月31日

公示期间如有意见及建议,请向重点实验室办公室反映。

联系电话:0556-5306290

下一条:关于公布皖西南生物多样性研究与生态保护安徽省重点实验室2023年度开放基金项目的通知

关闭