英国365集团公司
设为首页
加入收藏
首页
学校首页
学院首页
365概况
学院简介
学院领导
机构设置
学院委员会
党建工作
制度汇编
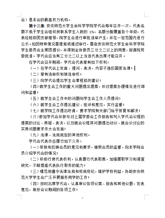
理论学习
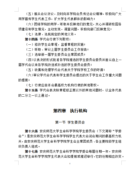
党员发展
师资队伍
教师名录
教授风采
博士名录
本科教育
专业介绍
教学研究
本科生教学成果奖
研究生教育
学科介绍
研究生导师
研究生招生
研究生培养
研究生苑
研究生教学成果奖
英国365
科研平台
科研项目
学术交流
评估认证
团学工作
团学机构
团学动态
资助工作
学子风采
校友工作
杰出校友
毕业合影
团学工作
团学机构
团学动态
资助工作
学子风采
团学机构
当前位置:
首页
>>
团学工作
>>
团学机构
>> 正文
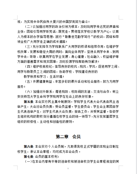
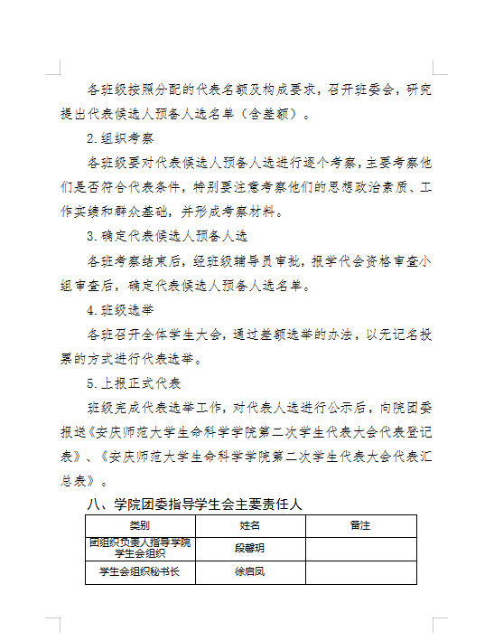
英国365集团公司学生会改革情况的公示
发布日期:2021-11-22 作者: 来源: 点击:
【
关闭
】